疫情期间单位上班证明怎么写,看这份模板格式吧
来源:未知 作者:公文网编辑
更新时间:2020-02-08 21:49
点击:次

疫情期间很多单位都需要上班,但是居住的校区和社区又管控很严格,要去上班必须要开有工作证明,这是一份上班的单位工作证明,非常严谨,上面有单位名称和个人身份证,看到这样的证明居住的小区管控人员是没有理由再拒绝你出入的
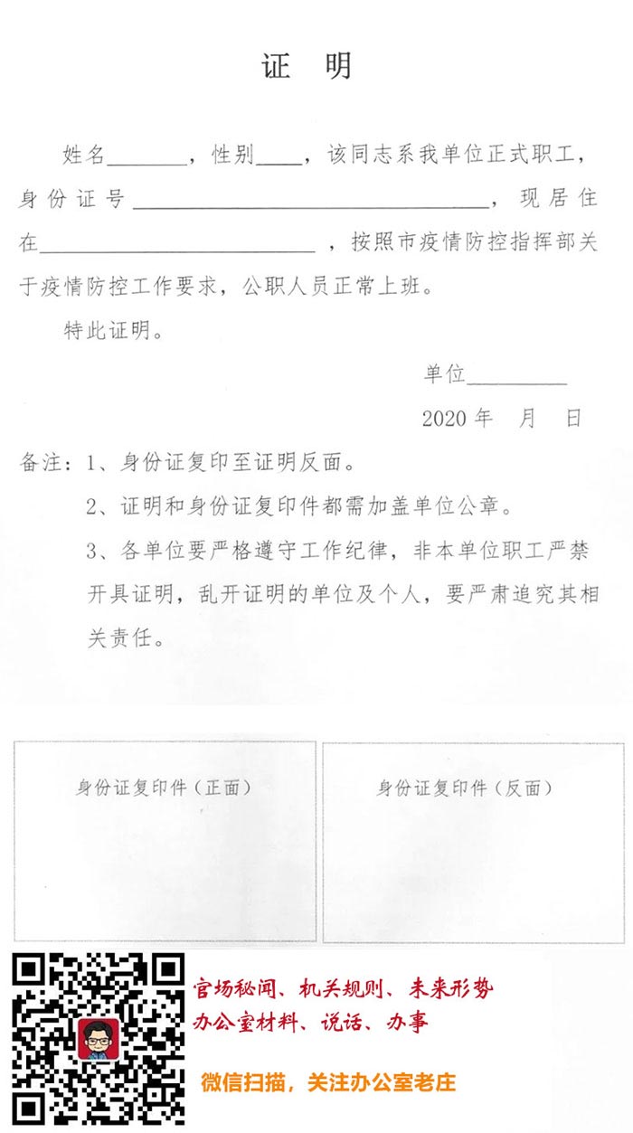
证 明
姓名 ,性别 ,该同志系我单位正式职工,身份证号 ,现居住在 ,按照市疫情防控指挥部关于疫情防控工作要求,公职人员正常上班。
特此证明。
单位
2020年 月 日
备注:1、身份证复印至证明反面。
2、证明和身份证复印件都需加盖单位公章。
3、各单位要严格遵守工作纪律,非本单位职工严禁
开具证明,乱开证明的单位及个人,要严肃追究其相
关责任。
身份证复印件(正面) 身份证复印件(反面)

如果,您觉得本文对您有帮助,请给与我们赞赏支持吧!
支持费用将用于网站服务器、运营支出,感谢!
- 如有疑问请刷新本页面,或联系主编、网页底部邮箱,当天回复
- [公文写作网]刊登此文只为传递信息,并不表示赞同或者反对作者观点。
- 如果内容涉及版权问题,请及时与我们取得联系。
下一篇:公司企业返岗人员接收证明
